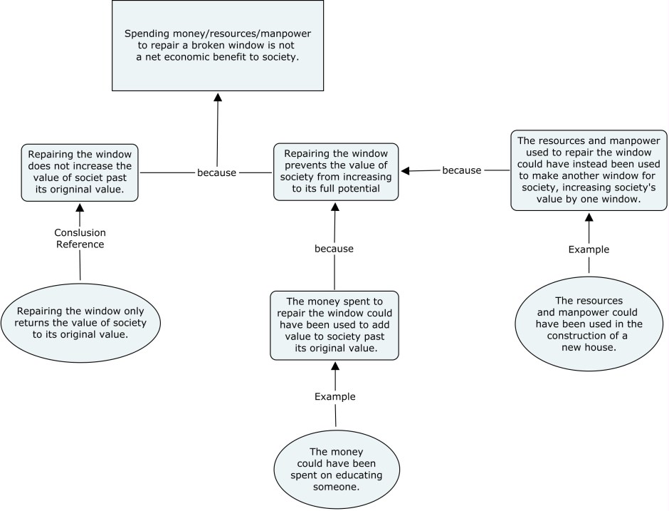
In 1850, Frederic Bastiat wrote an essay titled That Which is Seen and That Which Is Not Seen. In the essay, he argues that money or resources spent to recover from destruction does not result in an economic net gain to society, but rather prevents from experiencing economic gains. In today’s world politicians and pundits alike often claim the opposite. Claims that fall prey to this fallacy include examples such as: that demolishing one bridge and building a new one will create jobs or that natural disasters, such as Hurricane Katrina, can positively affect the economy due to the massive rebuilding efforts and spending that come after. Here is Bastiat’s Broken Window Fallacy present in LAM format.
Feel free to comment below if you feel that Bastiat has it wrong, or if you think that this LAM does not accurately depict his argument.

Sep 27, 2014 @ 09:32:59
this is ironically a fallacy as an article I showed recently proved.
LikeLike
Sep 27, 2014 @ 13:06:24
where?
LikeLike
Sep 27, 2014 @ 13:47:45
read Do Natural disasters boost GDP. unfortunately/ fortunately the Statisticians do not agree with the broken window fallacy.
LikeLike
Sep 27, 2014 @ 13:57:27
Are there other measures of social welfare than GDP?
LikeLike
Sep 27, 2014 @ 15:38:58
The argument is where it increases GDP. It does. It doesn’t increase NET domestic product though.
LikeLike
Sep 27, 2014 @ 15:40:24
What about exchange rate crowding out?
LikeLike